??????距離研究生初試只剩下一百五十多天了,越來越多的招生院校都陸續公布了2020考研招生簡章 。研究生招生簡章中哪些信息是需要考生重點關注的呢?如果你還不清楚,如果你還不清楚,不妨看看東北師范大學文學院2020年碩士研究生招生專業目錄調整方案的文章,如有需要及時加入陜西文都20考研交流群, 陜西文都考研網持續為您提供考研所需的相關指導信息。20考研資料共享:【互動可加群】丨官方網站【@陜西文都考研】
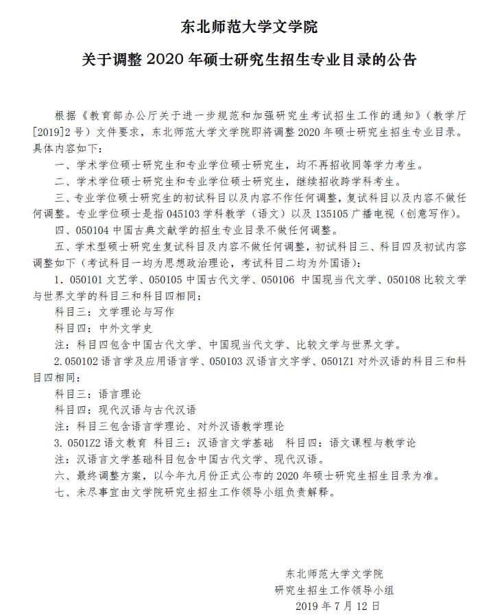
?? 特別提醒:東北師范大學文學院學碩和專碩都不再招同等學力考生,相關同學報考需注意;另:專碩初復試科目不作任何調整,學碩復試科目不作調整,部分專業初試科目調整如下:

??????
上面就是給大家整理的東北師范大學文學院2020年碩士研究生招生專業目錄調整方案的相關內容,如有更多疑問,請及時咨詢在線老師。
(免責聲明:本站所提供的內容均來源于網友提供或網絡搜集,由本站編輯整理,僅供個人研究、交流學習使用,不涉及商業盈利目的。如涉及版權問題,請聯系本站管理員予以更改或刪除。)